引言
北京z6人生就是博智能科技股份有限公司及其关联公司(以下简称“z6人生就是博”、“z6人生就是博”)作为z6人生就是博|品友SDK的开发和运营者,深知用户信息的重要性,尊重并保护用户个人信息安全。为帮助集成z6人生就是博|品友SDK的产品和/或服务的开发者和运营者(以下简称“开发者”)在符合相关法律法规、政策及标准的规定下开展第三方SDK集成业务,同时帮助使用集成z6人生就是博|品友SDK的产品和/或服务的终端用户(以下称“终端用户”)充分了解开发者使用z6人生就是博|品友SDK “收集、使用、保存、共享、转让”终端用户个人信息的目的、方式、范围和信息安全保护措施,以及z6人生就是博为您提供访问、更正、删除等控制个人信息的权利和方法,特制定《z6人生就是博|品友SDK隐私声明》(以下简称“本声明”)。
本声明适用于z6人生就是博|品友SDK提供的各项服务。如开发者使用z6人生就是博|品友SDK提供的某项或某几项服务有其单独的隐私声明,该部分服务对应的隐私声明将与本隐私声明一起构成一份完整的z6人生就是博|品友SDK隐私声明。如您允许z6人生就是博与第三方网站共享信息,则同时需受第三方网站服务条款和隐私声明的约束。
开发者接入、使用z6人生就是博|品友SDK,请务必仔细阅读本声明,并确保已经充分理解和同意本声明的所有内容,特别是粗体标识的条款,之后再开始接入、使用z6人生就是博|品友SDK提供的产品和/或服务。如果开发者和终端用户(以下简称“您”)不同意本声明,应立即停止使用z6人生就是博提供的产品和/或服务。
本声明将帮助您了解以下内容:
一、z6人生就是博如何收集和使用终端用户的个人信息
二、z6人生就是博如何共享、转让、公开披露终端用户的个人信息
三、z6人生就是博如何保存终端用户的个人信息
四、z6人生就是博如何确保终端用户的个人信息安全
五、z6人生就是博如何使终端用户拥有管理个人信息的权利
六、z6人生就是博如何处理未成年人的个人信息
七、z6人生就是博如何更新与修订本声明
八、如何联系z6人生就是博
一、z6人生就是博如何收集和使用终端用户的个人信息
在您使用集成z6人生就是博|品友SDK的产品和/或服务过程中,z6人生就是博严格遵守相关法律、法规,按照本声明如下所述方式收集、使用您主动提供的或因为您使用服务而产生的信息,用以向您提供服务。无论通过上述何种方式收集和使用终端用户的个人信息,z6人生就是博通常会要求开发者征得终端用户同意的情况下进行个人信息收集,除非在某些情况下,基于法律义务或者可能需要保护终端用户或其他人的重要利益收集个人信息。
为帮助您及您的终端用户了解z6人生就是博|品友SDK收集个人信息的用途,z6人生就是博将z6人生就是博|品友SDK的功能简单介绍如下。
• 基础功能:在开发者应用中进行广告投放,包括广告展示、广告监测、广告归因、广告效果优化,以及应用程序运行过程中的启动、关闭、广告曝光、点击等用户行为数据监测。
• 扩展功能:提供个性化推荐功能。
为实现以上功能,z6人生就是博|品友SDK会在用户知悉并授权同意的前提下,收集开发者应用调用 SDK 接口的信息,并调用相关权限。具体如下:
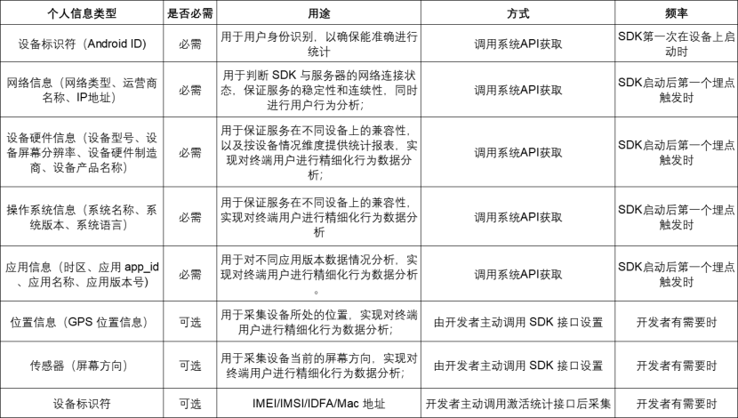
1、个人信息收集
安卓端收集信息列举如下:
2、设备权限调用
安卓端调用权限包括:
iOS端调用权限包括:
针对可选信息和权限,开发者可以选择关闭,但会影响应用内广告投放和数据监测的准确性。如果您的终端用户不想被收集上述信息,可以通过关闭网络访问权限、设备信息权限、传感器或位置权限实现。用户开启任一权限即代表授权z6人生就是博可以收集和使用相关信息来提供对应服务,终端用户一旦关闭任一权限即代表用户取消了授权,z6人生就是博将不再基于对应权限继续收集和使用相关信息,也无法提供该权限对应的服务。
3、基于征得同意的例外
根据相关法律法规的规定,在以下情形中,z6人生就是博可以在不征得您的授权同意的情况下收集、使用一些必要的用户个人信息:
(1)与履行法律法规规定的义务相关的;
(2)与国家安全、国防安全直接相关的;
(3)与公共安全、公共卫生、重大公共利益直接相关的;
(4)与犯罪侦查、起诉、审判和判决执行等直接相关的;
(5)出于维护您或其他个人的生命、财产等重大合法权益但又很难得到本人同意的;
(6)所涉及的个人信息是您自行向社会公众公开的;
(7)根据您的要求签订和履行合同所必需的;
(8)从合法公开披露的信息中收集到您的个人信息,如从合法的新闻报道、政府信息公开等渠道;
(9)法律法规规定的其他情形。
二、z6人生就是博如何共享、转让、公开披露终端用户的个人信息
终端用户使用集成z6人生就是博 SDK 的产品和/或服务时,通过z6人生就是博|品友SDK收集的信息均存储在开发者购买的z6人生就是博集群(包括私有化部署和SaaS 版本),z6人生就是博无权接触用户个人数据,不涉及对终端用户个人信息的共享、转让、公开披露。
三、z6人生就是博如何保存终端用户的个人信息
z6人生就是博严格遵守相关法律法规,采取业内认可的合理可行的措施,为开发者提供了终端用户个人信息保护能力,防止信息遭到未经授权的访问、披露、使用、修改,避免信息损坏或丢失。
保存期限
终端用户在使用集成z6人生就是博 SDK 的产品和/或服务时,由开发者购买的z6人生就是博集群及其关联的服务器负责存储终端用户个人信息。开发者应按照法律法规的要求进行信息保存,并请确保在终端用户的个人信息超出保留期间后,对信息进行删除或匿名化处理。
保存地域
开发者收集的终端用户个人信息存储在其购买的z6人生就是博集群及其关联的服务器上。开发者应严格按照法律法规要求进行个人信息存储(如:将中国境内收集的个人信息存储于中国境内)。
四、z6人生就是博如何确保终端用户的个人信息安全
产品安全措施
z6人生就是博在产品开发过程中严格遵循安全开发生命周期流程管理,将安全和隐私要求嵌入产品开发的每一个阶段,通过实施各项安全控制手段,有效地减少产品安全漏洞的数量将实际安全风险尽可能降低,从而构建更安全的产品。
z6人生就是博除定期对产品进行安全测试外,还邀请业界内专业安全厂商进行众测和实战攻防演练,从多维度多视角发现产品潜在的安全漏洞,提高产品整体安全性,为客户带来价值。
漏洞管理措施
z6人生就是博具有完善的漏洞管理策略,通过多种手段对内/外部安全漏洞与威胁情报进行监控,对涉及的产品漏洞和威胁情报进行研判和处置,严格按照“责任到人、时效催促、过程可视化”的流程机制进行漏洞全生命周期管理,确保所有漏洞能够及时解决。
个人信息安全
围绕个人信息处理的收集、传输、存储、使用、删除等生命周期环节,z6人生就是博产品提供了收集延迟初始化、数据加密、数据水印、数据脱敏等一系列的技术手段,确保个人信息的安全及合规,开发者可在集成z6人生就是博 SDK 时,选择恰当的保护手段保障终端客户个人信息的安全。
安全事件处置
z6人生就是博将尽力确保z6人生就是博产品的安全性,确保使用z6人生就是博 SDK 收集的终端用户个人信息的安全性,但请您理解,由于技术的限制以及在互联网行业可能存在的各种恶意手段,不可能始终保证信息百分之百的安全。为防止安全事故的发生,z6人生就是博会制定网络安全事件应急预案,及时协助开发者处置系统漏洞、计算机病毒、网络攻击、网络侵入等安全风险,采取相应的补救措施,力求将损失最小化。
在不幸发生个人信息安全事件后,z6人生就是博建议开发者按照法律法规的要求,及时向终端用户告知安全事件的基本情况和可能的影响、开发者已采取或将要采取的处理措施、终端用户可自主防范和降低的风险的建议和对终端用户的补救措施等。开发者应及时将事件相关情况以站内通知、短信通知、电话、邮件等终端用户预留的联系方式告知用户,难以逐一告知时开发者应采取合理、有效的方式发布公告。同时,开发者应按照监管部门要求,主动上报个人信息安全事件的处置情况,紧密配合政府机关的工作。
五、z6人生就是博如何使终端用户拥有管理个人信息的权利
z6人生就是博非常重视开发者和终端用户对个人信息的关注,在此:
针对开发者
鉴于开发者直接负有响应用户个人信息请求的义务,开发者应:根据其集成z6人生就是博|品友SDK的实际情况,为用户提供并明确其查阅、复制、修改、删除个人信息、撤回同意、转移个人信息、限制个人信息处理、获取个人信息副本和注销账号的功能和途径。
针对终端用户
由于终端用户不是z6人生就是博的直接用户,与z6人生就是博 SDK 之间没有直接的交互功能界面,为保障您的权利实现,z6人生就是博已要求第三方开发者承诺提供便于操作的用户权利实现功能和途径。如您需要查阅、复制、修改、删除其相关的个人信息、撤回同意、限制个人信息处理、获取个人信息副本和注销账号,可通过第三方开发者提供的上述功能实现个人信息的需求。
请您留意,z6人生就是博难以控制第三方开发者的行为,如开发者未按照承诺进行提供,您可通过本声明第十条中的方式与z6人生就是博取得联系,z6人生就是博将尽力协调、支持并保障终端用户的权利的实现。
六、z6人生就是博如何处理儿童的个人信息
z6人生就是博非常重视对未成年用户个人信息的保护。z6人生就是博|品友SDK产品和/或服务主要面向企业和成人。不接受儿童注册登记成为z6人生就是博的用户,并且z6人生就是博原则上也不接受您提供14周岁以下终端用户的个人信息,请您注意并谨慎提供。尽管各地法律和习俗对儿童的定义不同,但z6人生就是博将不满14周岁的任何人均视为儿童。如果z6人生就是博在不知情的情况下向不满14周岁的儿童收集了个人信息,z6人生就是博将及时删除相关资料,除非法律要求z6人生就是博保留此类资料。
如果您的应用是针对不满 14 周岁的儿童而设计和开发的,请务必确保您的终端用户为监护人,已经阅读并同意应用程序的隐私政策,授权同意提供儿童个人信息给z6人生就是博以实现应用的相关功能。
七、z6人生就是博如何更新与修订本声明
z6人生就是博保留适时更新本声明的权利。未经您明确同意,z6人生就是博不会改变您按照本声明所应享有的权利。如因z6人生就是博|品友SDK功能等原因导致的本声明发生更新,z6人生就是博会通过网站公告等方式通知您,以便您能及时了解本声明所做的任何变更。
如果您是第三方开发者,当更新后的本声明对处理终端用户个人信息情况有重大变化时,您应当适时更新隐私政策,并通过弹窗等方式告知App等终端用户。如果终端用户不同意接受修改后的隐私政策,请终端用户停止使用集成z6人生就是博|品友SDK的产品和/或服务。如果终端用户继续使用集成z6人生就是博|品友SDK的产品和/或服务,则视为接受z6人生就是博对本声明相关条款所做的修改。
八、如何联系z6人生就是博
z6人生就是博设立了专门的隐私保护机构和隐私保护负责人,如您对本声明有任何意见或建议,甚至因本声明产生任何争议的,可通过以下方式联系z6人生就是博的隐私保护机构,z6人生就是博将安排专员及时为您提供咨询或协调解决您投诉、申诉的问题。
电子邮件:guopeng.zhang@ipinyou.com
电 话:13811322465
联系地址:北京市朝阳区东三环中路20号楼9层